定于11月21日下午13:00开始在电气楼301举行“首届全国大学生职业规划大赛awc777万象城娱乐官网awc777万象城娱乐官网院赛”复赛,请名单内同学,准时参赛。

一、赛程环节
采取作品评审和ppt展示
1.就业组:PDF格式的简历,PPT形式的就业能力展示7分钟以及辅助材料
2.成长组:PDF格式的生涯发展报告,PPT形式的生涯发展展示8分钟以及辅助材料
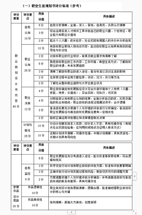
二、评分细则
1.成长赛道方案:
(一)生涯发展报告:介绍职业发展规划、实现职业目标 的具体行动和成果(PDF 格式,文字不超过 1500 字,如有 图表不超过 5 张)。
(二)生涯发展展示(PPT 格式,不超过 50MB;可加入 视频)。
2.求职赛道方案:
(一)求职简历(PDF 格式)。
(二)就业能力展示(PPT 格式,不超过 50MB;可加 入视频)。
(三)辅助证明材料,包括实践、实习、获奖等证明材 料(PDF 格式,整合为单个文件,不超过 50MB)。


